用户突然变多了,我慌了
SEO 持续优化后,metool 的活跃用户从日均不到 100 涨到了 300。兴奋之后是焦虑:很多工具没经过认真测试,用户真的能用吗?我决定从访问量最高的页面开始,逐个把质量关补上。
数据开始动了
打开 Google Analytics,我差点没反应过来。

过去 28 天,活跃用户 880,涨了 67.9%。新用户 818,涨了 66.3%。但最让我兴奋的是那条曲线的尾巴:最近两天,日活跃用户从不到 100 一下子拉到了 300 左右。
前几篇文章一直在讲 SEO 优化、数据驱动、扩展 3D 品类。说实话,做这些事的时候心里是没底的,因为 SEO 是一个滞后反馈的游戏,你做了优化,可能要等几周甚至几个月才能看到效果。
现在数据给了一个正反馈:方向是对的。
兴奋了三秒,然后开始焦虑
高兴了一会儿之后,一个新的担忧浮上来。
这大半年来,我的策略一直是"快速上线"。借助 AI Coding 的速度,很多工具从想法到上线只用了一两个小时。几十个工具就是这么铺出来的。
但"快速上线"的代价是:很多工具没有经过认真测试。
用户少的时候,问题不明显。反正也没几个人用,有 bug 也没人发现。但现在日活 300 了,如果用户点进来发现工具不好用、功能太单薄、甚至有 bug,第一印象就毁了。
做工具站最怕的不是没人来,而是人来了,用了一次,再也不来了。
从最热门的页面开始
焦虑归焦虑,解决问题还是得靠数据。
打开 Google Analytics 的页面报告,看昨天哪些工具页面访问量最高:

排名很清晰:
- 3D 模型格式转换 — 92 次浏览,79 个活跃用户
- 音频编辑器 — 36 次浏览,29 个活跃用户
- 图片压缩 — 33 次浏览,20 个活跃用户
- JSON 格式化 — 26 次浏览,21 个活跃用户
- Markdown 转换器 — 23 次浏览,20 个活跃用户
逻辑很简单:用户最多的地方,最值得先修。
3D 格式转换:意料之中的第一名
3D 模型格式转换排第一,不意外。上一篇文章里分析过,3D 工具是 metool 唯一有自然搜索流量的品类。这次用户增长,3D 工具应该贡献了不少。
我把这个工具从头到尾跑了一遍,测试了各种格式之间的互转。修复了几个边界情况的问题,确保核心流程是通的。
音频编辑器:老工具的新问题
让我真正停下来思考的是排第二的音频编辑器。
这个工具是很久之前做的,当时只做了最基本的功能:上传音频、简单裁剪、导出。能用,但仅此而已。
29 个活跃用户,对一个功能单薄的工具来说,其实不少了。这说明"在线音频编辑"这个需求是真实存在的。但如果用户进来发现只能做简单裁剪,大概率会失望离开。
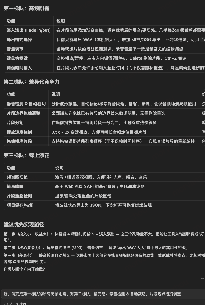
我和 AI 做了一轮对话,梳理了音频编辑器真正需要的功能:

梳理下来,功能可以分成三个梯队:
第一梯队,高频刚需:淡入淡出(避免裁剪后的爆音)、MP3/OGG 导出(不要只能导出巨大的 WAV)、音量调节、键盘快捷键、精确时间输入。这些不是"加分项",而是"没有就不好用"。
第二梯队,差异化竞争力:静音检测自动裁切(播客和录课用户的刚需)、片段边界拖拽调整、片段分割、变速播放。这些功能在大多数在线音频编辑器上都没有,做出来就是竞争力。
第三梯队,锦上添花:波形/频谱图切换、简易降噪、片段重叠检测、项目保存恢复。
思路很清楚:先把第一梯队做完,让工具从"能用"变成"好用"。
从"快速上线"到"让人用得住"
回头看,这其实是一个自然的阶段切换。
前面大半年,核心命题是覆盖面:做更多工具、覆盖更多品类、占据更多搜索入口。速度是第一优先级。
但当用户真的开始来了,核心命题就变了:质量。
一个工具好不好,不是我自己觉得好就行,而是用户用了之后愿不愿意再来。覆盖面解决的是"让人发现你",质量解决的是"让人留下来"。
现在的策略是:用数据找到用户最常用的工具,集中精力把它们做到真正好用。 不再追求工具数量的增长,而是把已有工具的深度做上去。
先从 3D 格式转换和音频编辑器开始。

评论
评论基于 GitHub Discussions,请先 登录 GitHub 后发表评论。